千年桐(Vernicia montana)和三年桐(Vernicia fordii)统称为油桐,是大戟科油桐属经济林木,是我国特有的木本油料树种之一,兼具经济价值和观赏价值。近期,公司油茶创新团队青年教师李文莹在其基因组学、性别鉴定及响应铅胁迫的分子机制方面取得了研究进展,相关研究成果发表在园艺学一区TOP期刊和环境科学一区TOP期刊,中南林业科技大学为第一单位,威廉希尔官方网站为第二单位。
(一)千年桐基因组及其性别鉴定标记
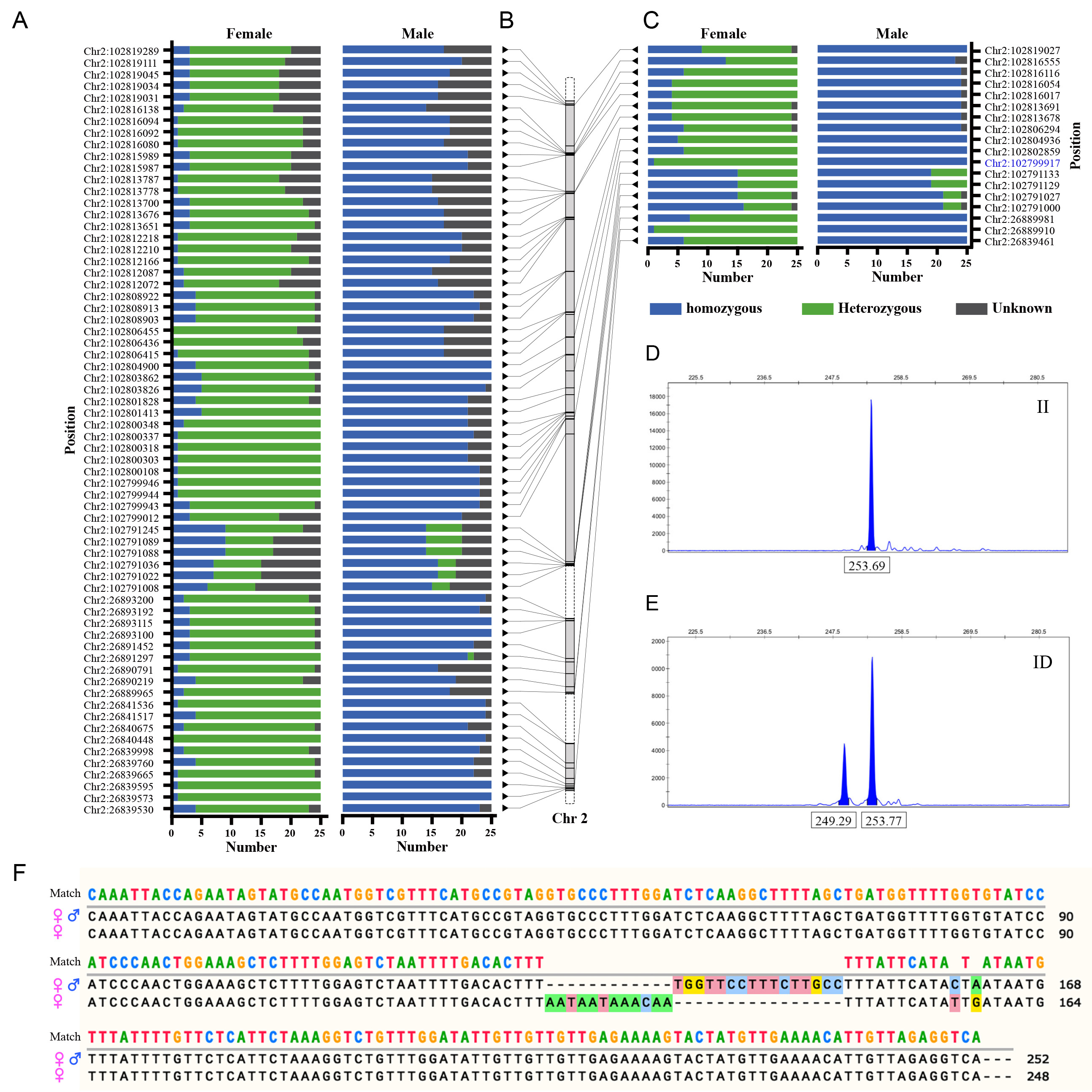
研究利用PacBio和Hi-C技术得到一套高质量染色体水平的千年桐雄树参考基因组,基因组大小为1.29 Gb,contig N50为3.69 Mb,97.28%的序列锚定到11条染色体上。

通过千年桐雌、雄群体全基因组重测序数据,利用性别性状进行全基因组关联分析,筛选到3个大小分别为2.076、3.291和28.29 kb的性别高度相关区域。这些区域中的SNP和InDel在大多数雄株中为纯合型,而在雌株中为杂合型。基于重测序数据的变异检测及基于毛细管凝胶电泳检测结果,其中有一个性别显著相关的InDel位点在雄株中均为纯合型,而在雌株中为杂合型,据此开发了一个InDel多态性分子标记。此外,该InDel位于VmBASS4的第二个内含子区域,暗示VmBASS4可能在千年桐性别决定中发挥作用。这项研究将有助于全面解析千年桐性别决定机制,为其重要农艺性状解析和基因组辅助育种研究提供基础。

研究成果以 “Genome assembly and resequencing shed light on evolution, population selection, and sex identification in Vernicia montana”为题发表在园艺学TOP期刊《Horticulture research》(中科院一区,IF: 8.7)上。公司油茶创新团队青年教师李文莹为该论文第一作者。该研究得到了国家自然科学基金、湖南省科技创新计划的资助。
论文链接:https://doi.org/10.1093/hr/uhae141
(二)油桐响应铅胁迫分子机制
铅(Pb)是重金属矿区土壤中毒性最强的重金属元素之一。研究通过对铅胁迫下的油桐幼苗根系转录组与代谢组分析发现:类黄酮合成通路的基因表达模式受铅胁迫诱导发生显著变化;类黄酮化合物,特别是具有铅螯合作用的儿茶素类物质,其含量受铅胁迫诱导显著上调。在油桐毛状根中分别过表达筛选出的铅响应转录因子编码基因VfWRKY55、VfWRKY75和铅响应基因VfLRR1,均显著提高了毛状根中的儿茶素类物质含量。本研究为油桐耐铅良种选育以及在重金属土壤修复中的应用提供了理论依据和科学指导。

研究成果以“Integrated transcriptomics and metabolomics revealed the mechanism of catechin biosynthesis in response to lead stress in tung tree (Vernicia fordii)”为题发表在环境科学TOP期刊《Science of The Total Environment》(中科院一区,IF: 9.8)上。公司油茶创新团队青年教师李文莹为该论文共同第一作者。该研究得到国家重点研发计划和湖南省科技创新计划的资助。
论文链接:https://doi.org/10.1016/j.scitotenv.2024.172796
